122cc太阳集成游戏(中国)股份有限公司
首页
部门概况
部门架构
联系方式
队伍建设
学工新闻
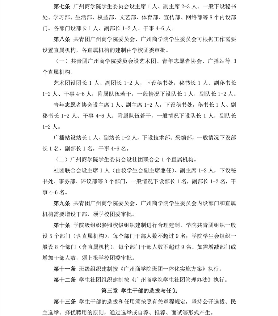
骨干辅导员
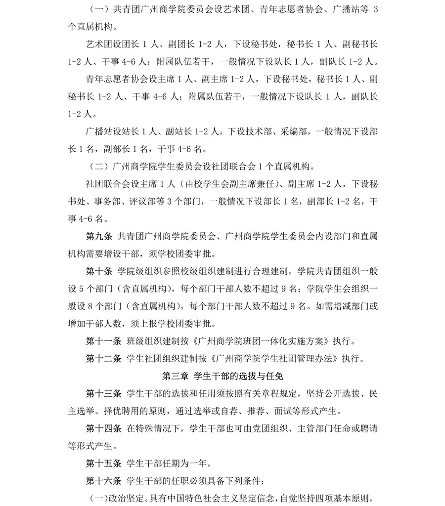
辅导员工作室
学风建设
就业指导
公寓文化
心理健康
奖助贷学
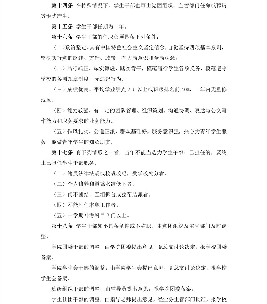
国防教育
办事指南
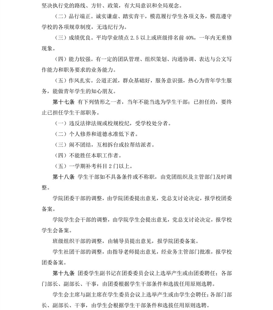
文件制度
学校主页
数字广商
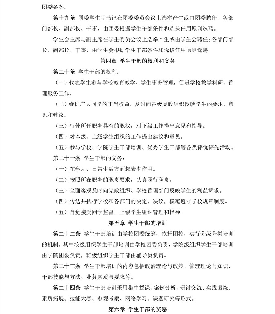
首页
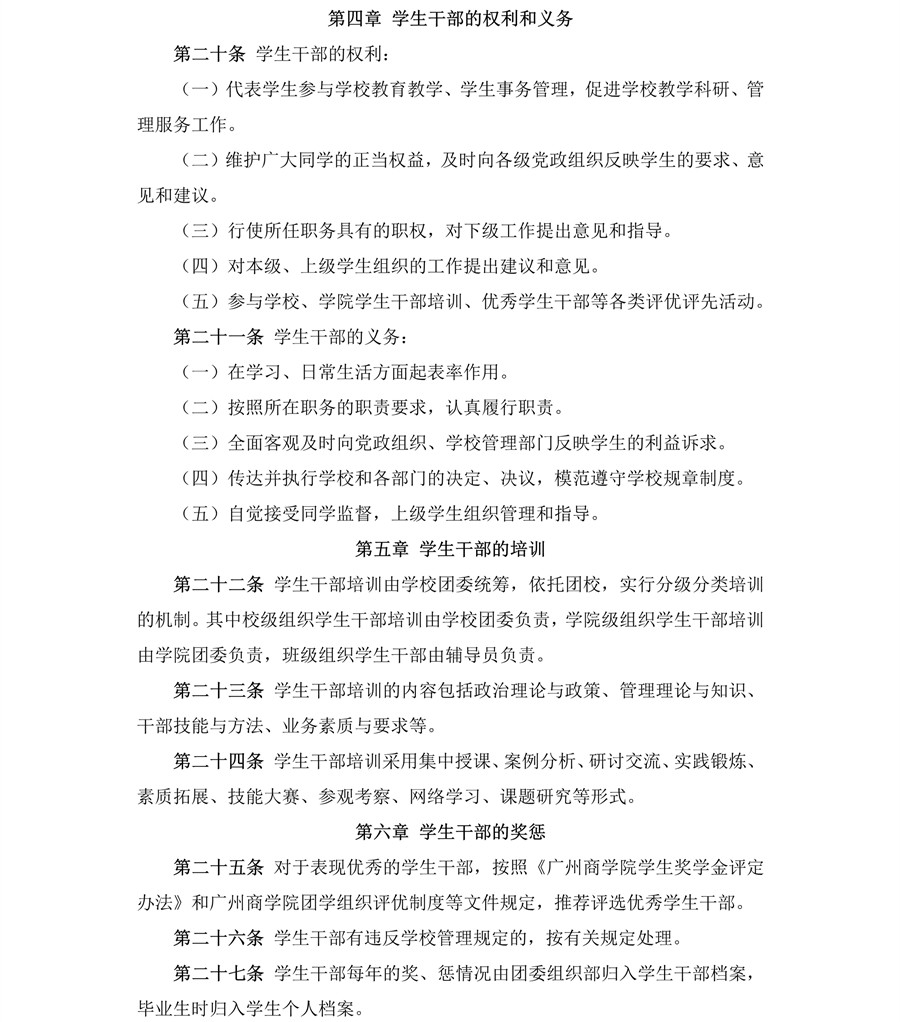
部门概况
部门架构
联系方式
队伍建设
学工新闻
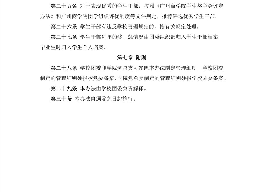
骨干辅导员
辅导员工作室
学风建设
就业指导
公寓文化
心理健康
奖助贷学
国防教育
办事指南
文件制度
您所在的位置:
首页
-
文件制度
文件制度
122cc太阳集成游戏学生干部管理办法
日期:2019-11-06
|
点击量: